当前位置: 首页 > 通知公告

关于提名第三届全国创新争先奖公示

发布时间: 2023-04-18 17:38

根据《人力资源社会保障部 中国科协 科技部 国务院国资委关于评选第三届全国创新争先奖的通知》(人社部函〔2023〕27号)要求,现将协会推荐申报情况予以公示。

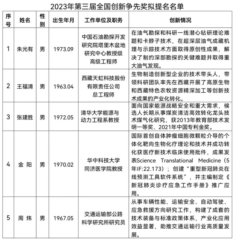
公示内容如下:

任何单位或者个人对拟推荐情况有异议,请以书面方式提出,并提供相关的证明材料,公示期为5个工作日,截止时间2023.04.27。异议应当签署真实姓名或加盖单位公章,并注明联系方式,否则不予受理。

特此公告。

联系邮箱:zlxcb@cainet.org.cn


中国发明协会     

2023年4月23日   


当前位置: 首页 > 通知公告

关于提名第三届全国创新争先奖公示

2023-04-18 17:38

根据《人力资源社会保障部 中国科协 科技部 国务院国资委关于评选第三届全国创新争先奖的通知》(人社部函〔2023〕27号)要求,现将协会推荐申报情况予以公示。

公示内容如下:

任何单位或者个人对拟推荐情况有异议,请以书面方式提出,并提供相关的证明材料,公示期为5个工作日,截止时间2023.04.27。异议应当签署真实姓名或加盖单位公章,并注明联系方式,否则不予受理。

特此公告。

联系邮箱:zlxcb@cainet.org.cn


中国发明协会     

2023年4月23日